手把手教学 — LINE Bank 入金 Firstrade 快速到帐、手续费只要 150 元及帐户升级/约定转帐/手续费补助申请教学
Line Bank 入金 Firstrade 及帐户升级约定与手续费补助完整图文教学
LINE Bank 的优势
-
开户简单:有其他银行联征纪录只需网路填写资料就能开户
-
跨行转帐免手续费:最高 50次/月
-
无痛整合 Line 转帐: 好友之间转帐不用在透过 iPASS MONEY
-
24 小时都能换汇
-
多种弹性高利率存款方案可自行搭配选择
-
信贷:快速/整合/10年轻松付
-
证券:100元起投资台股
Line Bank 美国汇款优惠 — 汇出手续费150元、汇入手续费50元
[2026/01/01 加码再次延长]:
活动期间:原活动期间为2026/1/1~2026/6/30
活动内容:外币汇出手续费优惠价每笔NT$150元(原价NT$600元)、外币汇入手续费优惠价每笔NT$50元(原价NT$400元)
活动产品:外币汇出汇款、外币汇入汇款
这是我们使用 LINE Bank 最大的诱因,到 2026/06/30 之前用 LINE Bank 帐户入金 Firstrade 只收取 150 元手续费,不用电报费或其他费用。
Memo: 这活动从 2025/01–06 就开始,目前已好评延长两次 (2025/06 延长至 2025/12、2025/12 再次延长至 2026/06), 敬请把时间!
点我前往申办

缺点
这次遇到要设定约定帐户,因为 LINE Bank 没有实体银行,只能透过自然人凭证认证;所以变成要跑一趟户政事务所申办自然人凭证才能使用,比直接去银行还麻烦。
Firstrade 的优势
-
开户、介面、功能简单,美股小白友善
-
支援中文介面
-
交易 0 手续费
-
老牌券商
开户姓名请务必使用护照名。
入金 $10,000 美元以上,可以申请最高为 $25 美元手续费补助

入金 $10,000 美元以上,可以申请最高为 $25 美元手续费补助 (每月最多三次)
帐户一切准备就绪之后我们就能开始入金啰。
入金花费时间轴参考(最快 2 天入金到帐)

这边以我 10/14 入金到 Firstrade 到最后拿到汇款补贴的时间轴。
-
请注意以上是建立在约定帐户都已绑定完成或是金额小于 5 万的情况,第一次绑定约定帐户要等 +2 天才会生效。
-
Line Bank 显示受款银行已收到 到 Firstrade 真的收到钱会有时间差。(应该是要等 Firstrade 营业时间处理完才会显示已收到)
-
Firstrade 收到钱要申请汇款补贴(单笔超过一万镁)也会有时间差,没看到纪录的话可以稍后或隔天再看。
LINE Bank 入金 Firstrade
首先来介绍 Line Bank 如何入金到 Firstrade。
将您的资产存入第一证券

(请使用电脑版) 登入 Firstrade 后选择:
-
客户服务
-
账户注资
如果页面是英文可以在上方选择「繁体中文」更改语言。
取得汇款讯息

选择「汇款」 → 「汇款信息」,会开启一个 PDF 档案,可以把这个档案储存下来方便之后入金填写:

-
受款银行资讯 — SWIFT 代码
-
受款人户名
-
受款人英文地址
-
受款人帐号
-
附言
LINE Bank App — 汇款至海外

-
点击「更多」
-
下滑找到「外汇」区块 → 点击「汇款至海外」
-
扣款金额选择「台币 or 美元」、输入要汇款的金额 请先参考下方 Line Bank 帐户升级与约定帐户绑定教学。 请先参考下方 Line Bank 帐户升级与约定帐户绑定教学。 请先参考下方 Line Bank 帐户升级与约定帐户绑定教学。 否则只能汇款 1 万台币。
-
点击「前往汇款」
手续费比率 (2026/06/30 前均一价 $150)
-
汇款 NTD $10,000 / 手续费 NTD $150 = 1.5%
-
汇款 NTD $50,000 / 手续费 NTD $150 = 0.3%
-
汇款 NTD $300,000 / 手续费 NTD $150 = 0.05%
-
汇款 NTD $500,000 / 手续费 NTD $150 = 0.03%
一次汇款的金额越多,比率越低, Firstrade 单笔入金超过 $10,000 美金 (约 $310,000 台币),还可再申请最高 $25 美元、每月最多三次入金手续费补贴、需在汇款后 30 天内申请(参考文末教学) 。
输入汇款资料

输入上一步 汇款讯息 的资讯:
-
受款人英文户名:
Apex Clearing Corporation -
受款银行资讯 — 直接填写 SWIFT 代码自动带入
-
输入搜寻:
HATRUS44 -
选择第一个:
HATRUS44 — BMO Bank N.A CHICAGO -
受款人帐号:
1617711(可能会变,请以实际资讯为主)
往下滑继续输入:

-
受款人身份别:
民间(法人、个人) -
受款人英文地址 — 国家:选择
United States -
受款人英文地址 — 城市/区:填写
Texas -
受款人英文地址 — 详细地址:
One Dallas Center 350 N. St Paul, Suite 1300, Dallas, TX 75201(参考上一步汇款资讯) -
⭐️️️️️️ 最重要的附言,请务必填写 ⭐️️️️️️ 最重要的附言,请务必填写 ⭐️️️️️️ 最重要的附言,请务必填写 参考上一步汇款资讯输入:
8 码帐户数字 + 账户姓名如上图所示:12345678 ZXXXG CXXXG LI -
点击「下一步」
汇款性质

-
选择「262 投资国外股权证券」
-
点击「同意」申报注意事项
汇款确认

最后一部,确认一下资讯是否输入正确,尤其是受款人帐户资讯跟 附言部分 。
-
如果 60 秒内无法确认交易内容,汇率报价可能会进行更新。
-
没问题点击「下一步」就 完成汇款申请了
完成

看到这画面代表汇款申请已完成,请静待到帐通知。
本文图片中的汇款金额仅共参考。(有的图是 5万、有的是 10 万)
LINE Bank 汇款入金 Firstrade 进度查询

可以从 LINE Bank App 右上角通知找到,外币汇出通知,点击进入查看汇款进度。
-
非假日最快当天就汇款成功,假日就要等 2 天后上班日才会处理
-
如果资料有填错受款单位会拒收,需要支付退汇手续费重新汇款
申请汇款单(交易纪录/水单)


Line Bank App 进度查询通知(如前文),往下滑有一个「申请水单/交易凭证」按钮,点击后就会寄送汇款单到你的 Email,用身分证字号就能开启档案查看。
受款行已收到款项但是 Firstrade 没看到资金?
这是正常的,虽然在 Line Bank 上看到汇款状态是「受款行已收到款项」汇款完成,但是 Firstrade 那边还要再等美国上班日(时间)才会确认款项。
如上图虽然 8/27 AM 09:00 就已收到款项,但是到 8/28 AM 02:10 Firstrade 才确认款项,并收到入帐通知信:

这时候再登入 Firstrade 就能看到资金进来啰,可以开始操作美股投资:

「我的账户」 →「账户记录」也会有存款纪录可查询。
Line Bank 帐户升级、绑定约定帐户教学

权益比较:
-
(开户后即享) 基本帐户:单笔最高 1 万、每日最高 3 万、每月最高 5 万。
-
(客服视讯后) 升级帐户:单笔最高 5 万、每日最高 10万、每月最高 20 万。
-
(自然人凭证+客服视讯后) 约定帐户:单笔最高 50 万。
Line Bank 帐户升级
其实就是提升到其他银行的基础限额。 (这一步不用自然人凭证。)

打开 LINE Bank App 在「更多」下滑找到「其他」 → 「帐户升级」,选择要升级的帐户类型 → 选择 2. 视讯验证「开始验证 >」。
-
请先确保网路正常稳定
-
确保当前可以视讯通话
点击后就会播视讯电话给客服人员,会需要跟客服对话视讯,可能会再跟你确认一下帐户资讯(例如:问你当前余额?) 确认无误之后;就完成帐户升级啰。
约定 Firstrade 汇款帐户
比较推荐的是直接约定 Firstrade 汇款帐户为约定帐户,方便快速又安全。
-
约定帐户需要 2 天后才会生效
-
约定帐户需要先通过自然人凭证验证
-
自然人凭证验证只支援 TP07 开头,里面有 NFC 感应晶片的卡片
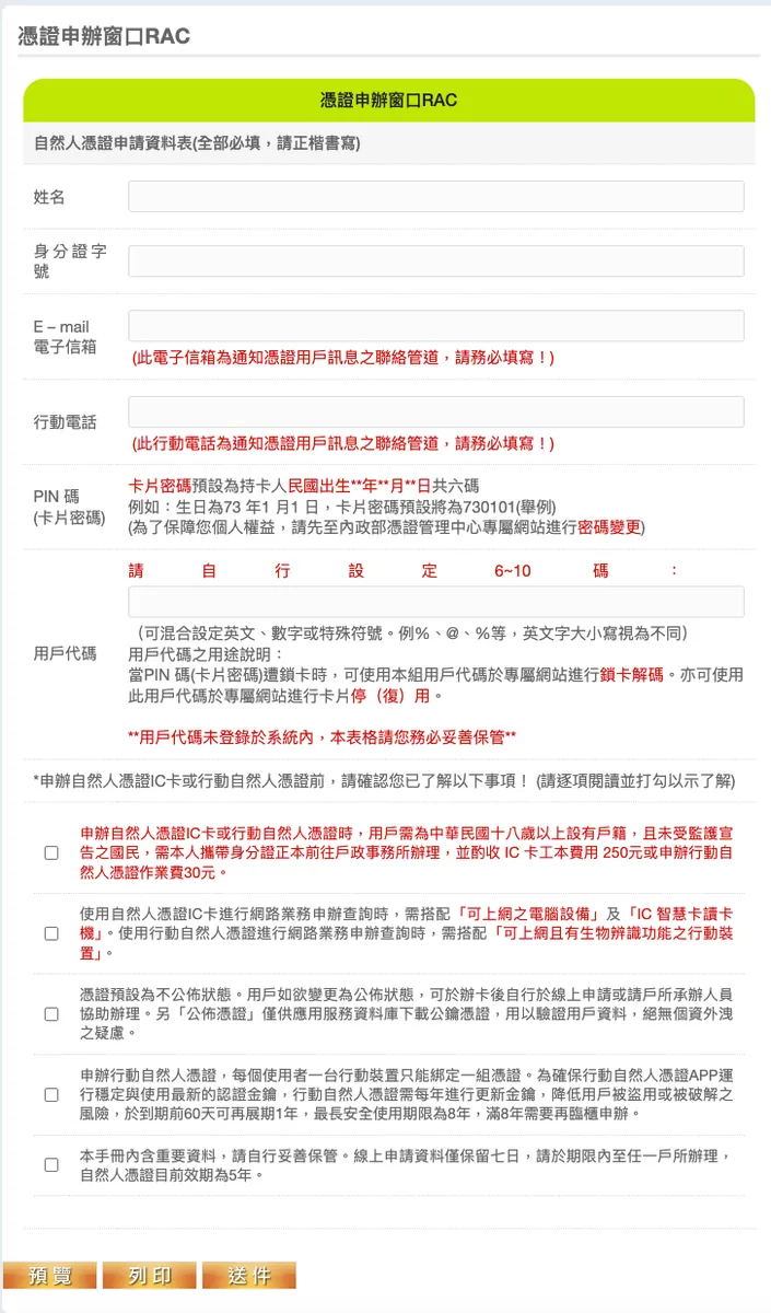
自然人凭证申请
请先在线上 完成填写自然人申请表格 :

送出后,7 天内到任何地方户政事务所(不用是户籍地)柜台都能办理。
-
工本费: $250 元
-
现场办理现场发放
-
户政事务所办理自然人凭证的人不多、中午一般不休息

Line Bank 新增约定 Firstrade 海外汇款帐户

打开 LINE Bank App →「更多」 → 下滑找到外汇,点击「我的汇款纪录」 → 「汇款约定帐号」 → 「新增约定帐号」。
第一次使用 — 完成帐户验证

第一次绑定需要完成「自然人凭证验证」与「视讯验证」,视讯验证同帐户升级需要跟客服视讯完成帐户资料验证。
自然人凭证则需要拿出我们刚申办的自然人凭证卡靠卡完成验证:

自然人凭证的感应范围有一点小,我重新试了好几次才成功;iPhone 用镜头中间靠近卡片中间,卡片左右横移,尝试几次就能验证成功。
新增约定帐户

帐户资讯同前文介绍的汇款资讯,依序填入,确认无误后点击「下一步」。

需要完成双相简讯验证,跳到刚收到的简讯输入四位数验证码;等待约 1–2 分钟,收到确认成功简讯代表验证完成。

验证成功后,约定帐户就新增成功啰!
-
刚新增完,右上角会有一个惊叹号,提示尚未生效。
-
需要 2 日后才会生效。
Line Bank Firstrade 约定帐户汇款

「我的汇款纪录」 → 「汇款约定帐号」 → 选择帐户 → 输入金额 → 选择「以约定帐户进行汇款」 → 资料会自动都带好。
Firstrade 手续费补助申请教学
-
汇款金额要求: 单笔 大于 $10,000 美元
-
补贴金额上限:$25 美元
-
次数限制:每月最多 3 次
-
申请时间:汇款后 30 天内提出申请


登入 Firstrade 后选择「客户服务」 → 「特惠活动」→ 「汇费补贴」。

选择汇款资料。
如果没出现汇款资料可选择,请再等几天汇款资料进来。(刚到帐不一定会马上出现)


选择汇款纪录资料:
-
汇款金融机构名称:
LINE Bank Taiwan Limited -
金融机构所收汇款费用:
25
点击「送出」 → 「确定」完成申请。

大约在 2–3 个工作天左右就能收到汇款补贴啰。

可以去「我的账户」 →「账户记录」中查看汇费补贴记录。
Firstrade 有点问题,大约会有一天的空档期:申请状态消失、账户纪录没看到补贴进来;大约再过了一天之后就出现入帐记录了!
虽然 LINE Bank 只跟我们收 TWD $150,但实际汇费是超过 USD $25,所以还是补贴 USD $25。
免责声明
本文仅为个人操作分享,不保证完全正确,一切使用请以实际为主,作者不为使用上的损失负任何责任。
反诈专区
两阶段验证

务必到「我的账户」 → 「设定」 → 启用「身份验证应用」。
这样在陌生装置登入都需要先完成两阶段验证才能登入。
信件与连结网域


不管信件的样式如何跟真的一样,请注意寄件人是否为 firstrade.com 及不要点及信件中任何网址, 若一定要点也请多确认网址是否为 firstrade.com。
技术上 诈骗信件、假网站能做到一模ㄧ样 ,真假难辨;网址部分:
只要不是 firstrade.com 都是诈骗!都是诈骗!都是诈骗!
只要不是 firstrade.com 都是诈骗!都是诈骗!都是诈骗!
只要不是 firstrade.com 都是诈骗!都是诈骗!都是诈骗!



留言 · Comments